在无绳电动工具应用中,电池包的电压通常为16V、20V、24V、40V、60V和80V,会使用机械开关控制驱动板供电,但是由于机械开关的特性,会存在开关火花、寿命、体积等缺点。

图1:电动工具中机械开关应用
在电动工具中,引入高边驱动方案,除了避免传统机械开关的固有缺点,同时具有可控强、导通时间可调整、支持多包并联、短路保护、体积小等优点。如图2所示,高边驱动IC会产生高出电池包12V的电压,通过控制MOS的Gate电压,可以控制主回路通断。

图2:电动工具中高边驱动芯片方案
1.支持多包并联的LM5050
LM5050是High Side Oring FET Controller,工作电压支持1V – 75V,最大承受电压支持100V。LM5050通过检测VDS上电压,控制VGS上电压,实现理想二极管的功能。同时因为LM5050内部已经集成了电荷泵,供电电压无需高于电池包电压。在无绳电动工具中,可以通过多包并联方式,提升整体的电池容量,也可以实现不同电压等级电池包并联。如图3所示,通过电池包输出串联MOS的源级,经由LM5050的控制,可以实现多个电池包并联。

图3:LM5050 应用多包并联方案
2.支持高边驱动的LM5060
LM5060是High Side Protection Controller,工作电压支持5.5V- 65V,支持过压保护、欠压保护和过流保护,可调整的开通时间,通过控制EN引脚电压,可以开断输出。LM5060内部集成了电荷泵,不需要额外供电,可以实现24uA门极充电电流和80mA的门极放电电流。LM5060的功耗较大,工作电流1.4mA,失能电流为9uA。

图4:LM5060 高边驱动方案
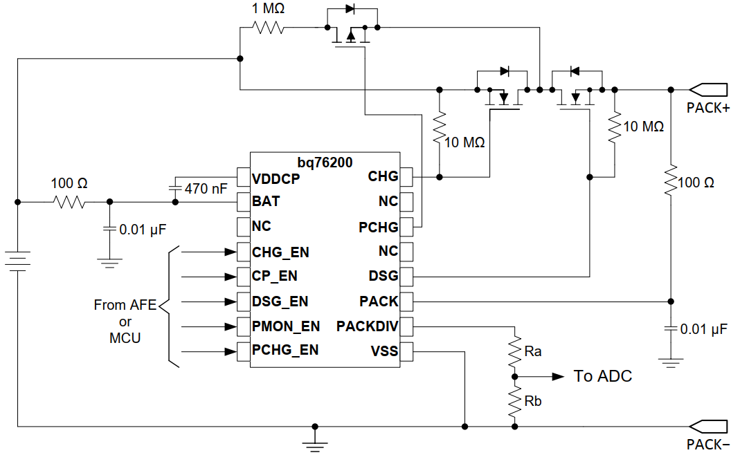
3.支持High Side Back-to-back MOS驱动的BQ76200
BQ76200是High Side NFET 驱动芯片,工作电压8V – 75V,最高承受100V电压,可以分别控制两个Back-to-Back MOS。相比LM5060,BQ76200的工作电流为40uA,失能状态下,内部电荷泵模块也会失能,静态电流不超过10uA,更适合电池供电系统。同时,充电MOS和放电MOS可以分别独立控制,灵活性更高。

图5:支持充电/放电独立控制的BQ76200
4. 支持Ideal Diode模式和输出开断模式的 LM7480x
LM7480x是Back-to-Back NFET的驱动器,同时支持Ideal Diode模式和输出开断控制,输入电压支持3V – 65V,有-65V反向电压承受能力,驱动开通电流20mA,驱动关断电流2.6A,工作电流413uA,失能下静态电流2.87uA。LM7480x即有LM5050的Ideal Diode模式,也具备LM5060输出开断控制。
图6:同时支持Ideal Diode模式和输出开断模式的 LM7480x
5.使用半桥驱动芯片实现高边Back-to-Back NFET驱动
对于之前的驱动IC,电池电压不超过80V,驱动电流也相对小,开关速度较慢。对于80V以上的Back-to-Back NFET驱动,可以考虑图6的方案(Application Report SLUAA58)。如图6所示,通过半桥驱动芯片,例如UCC27284,构建电荷泵,把电荷泵电容电压提升12V。通过上桥臂的逻辑电平,可以控制功率回路的通断。同时,一般的半桥驱动IC的工作电流较大,工作电流达mA级别;失能条件下,静态电流为7uA。从驱动能力上看,整体上取决于电荷泵电容和驱动电阻,在供电电压12V,驱动电阻8.25Ω,电荷泵电容470nF等条件下,驱动电流为1.68A,开通关断时间小于0.5us。

图7:使用半桥驱动实现高边驱动
最后,从母线电压、功能、驱动能力、静态电流等角度,给出以上5种方式的对比表格。
表1:5种高边驱动方式的对比表格
